Work breakdown structure templates
Miro's work breakdown structure templates help you organize projects and tasks effortlessly. Whether you're planning or managing, these templates provide a clear structure to break down complexity and stay on track.
8 templates
Work Breakdown Structure
140 likes4.2K usesWork Breakdown Structure Template
13 likes1.3K uses
Work Breakdown Structure Template
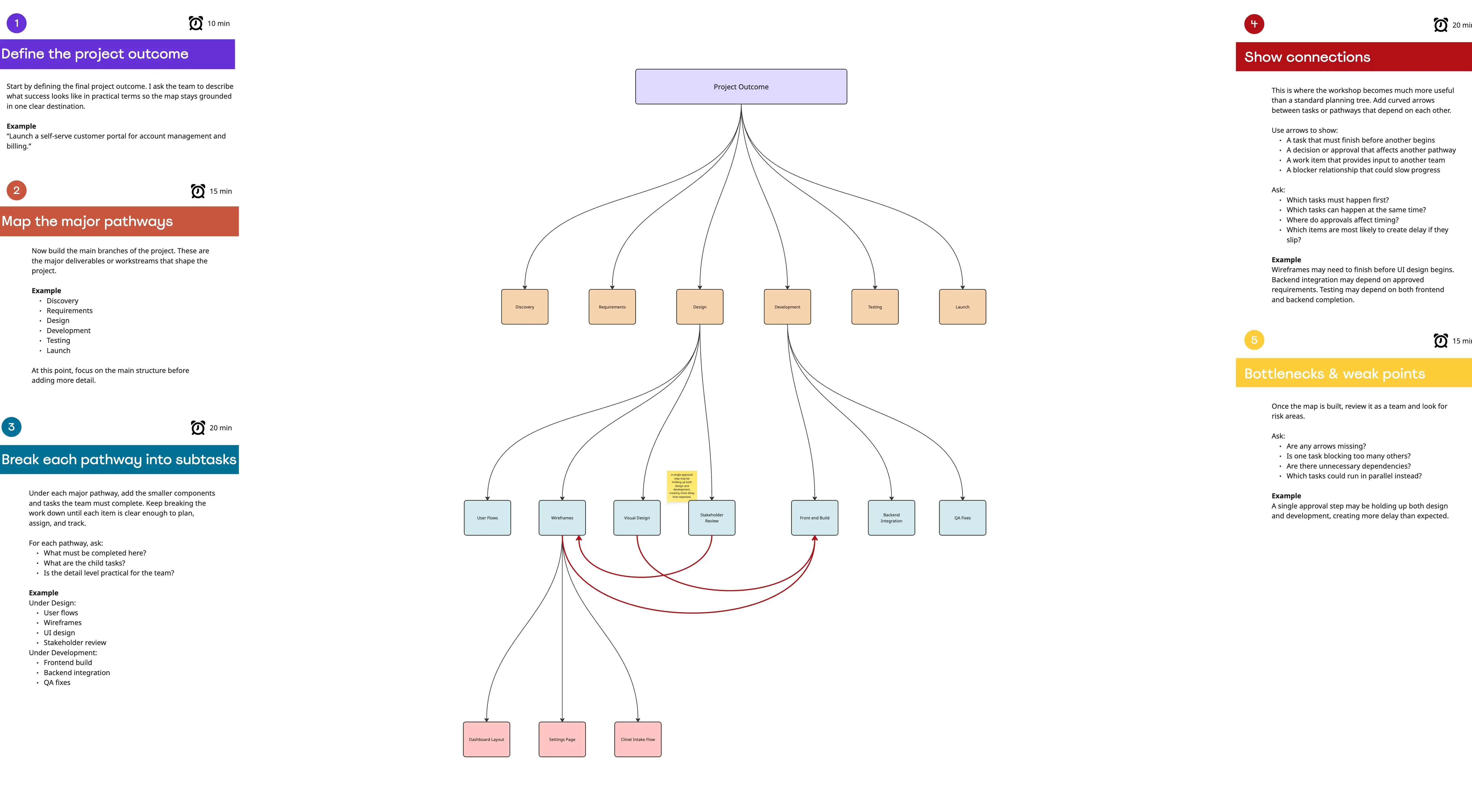
A work breakdown is a project management tool that lays out everything you must accomplish to complete a project. It organizes these tasks into multiple levels and displays each element graphically. Creating a work breakdown is a deliverable-based approach, meaning you’ll end up with a detailed project plan of the deliverables you must create to finish the job. Create a Work Breakdown Structure when you need to deconstruct your team's work into smaller, well-defined elements to make it more manageable.
Project Schedule
3 likes232 uses
Project Schedule
The Project Timeline Template simplifies project management. Illustrating tasks, milestones, and deliverables on a calendar visually shows teams a project's progression. One of its standout benefits is its ability to foster clarity. With this template, project milestones are translated into an easily digestible format, enabling team members to quickly comprehend the entirety of the project's scope and sequence, thereby enhancing productivity and reducing potential misunderstandings.
Project Canvas Template
3 likes193 uses
Project Canvas Template
A project canvas is a management tool that helps you summarize, visualize, and share all necessary information about your project. It can be used by all team members—from facilitators to project management professionals—at every stage of project development. The project canvas template allows you to keep all stakeholders in the project development process in the loop. By using a single platform for all project-related discussions, you can build a clear project overview and improve collaboration.
Project Planning Template
4 likes148 uses
Project Planning Template
A project plan is a single source of truth that helps teams visualize and reach project milestones. Project plans are most useful when you outline the project’s “what” and “why” to anyone who needs to give you project buy-in. Use a project plan to proactively discuss team needs; expectations; and baselines for timeline, budget, and scope. The plan will also help you clarify available resources before you kick off a project, as well as expected deliverables at the end of the project.
Production Timeline Template
4 likes87 uses
Production Timeline Template
The Production Timeline Template is a visual roadmap, systematically outlining the sequence of activities, tasks, and milestones of a project over a defined timeframe. This graphical representation ensures clarity and direction for project teams, allowing everyone to see the project's entirety in one consolidated view. One of its standout benefits is fostering team alignment. By visually laying out tasks and deadlines, team members clearly understand their roles, responsibilities, and timelines, ensuring harmonious collaboration and reducing potential miscommunication or overlaps. This alignment streamlines the workflow and significantly enhances overall project efficiency.
Project Status Report Template
0 likes76 uses
Project Status Report Template
When a project is in motion, the project manager must keep clients and shareholders updated on the project’s progress. Rather than waste time with constant meetings, leaders can send out weekly or daily project status reports to keep everyone informed. You can use the Project Status Report Template to streamline the report creation and distribution process.
Project Tracking Template
1 likes58 uses
Project Tracking Template
The Project Tracking Template is an all-inclusive solution to help you manage your projects more efficiently. This dynamic template allows you to easily organize, track, and collaborate on your projects. One of the key advantages of this template is its ability to provide enhanced visibility into project progress. By looking at the Kanban board, teams can quickly gain real-time insights into task statuses identify completed milestones, tasks in progress, and those requiring attention. This level of transparency facilitates informed decision-making and promotes accountability among team members, ensuring that everyone is aligned towards the project's successful completion.

Explore more
About the work breakdown structure templates collection
Our work breakdown structure templates collection is designed to help teams and project managers streamline their project planning and execution. These templates break down complex projects into manageable tasks, making it easier to assign responsibilities, track progress, and ensure that nothing falls through the cracks. Whether you're managing a small team or a large-scale project, our work breakdown structure templates provide a clear roadmap to success.
Why you'll love our work breakdown structure templates
Using Miro's work breakdown structure templates offers many benefits:
Enhanced clarity and organization: Break down projects into smaller, more manageable tasks, making it easier to understand and organize the workflow.
Improved task assignment: Clearly define and assign tasks to team members, ensuring everyone knows their responsibilities.
Better time management: Identify dependencies and critical paths to optimize scheduling and resource allocation.
Increased accountability: Track progress and hold team members accountable for their tasks, leading to higher productivity and fewer missed deadlines.
Streamlined communication: Provide a visual representation of the project plan to facilitate better communication and collaboration among team members.
Flexibility and customization: Easily customize templates to fit the specific needs of your project, allowing for greater flexibility and adaptability.
How to use the work breakdown structure templates in Miro
Select a template: Choose a work breakdown structure template from Miro's extensive library. You can find a variety of templates tailored to different project types and industries.
Customize the template: You can customize the template to suit your project's specific requirements. You can add or remove tasks, adjust timelines, and assign responsibilities as needed.
Define tasks and milestones: Break down the project into smaller tasks and milestones. Clearly define each task, including its objectives, deadlines, and responsible team members.
Assign responsibilities: Assign tasks to team members, ensuring that everyone knows their roles and responsibilities.
Track progress: Monitor the progress of each task and milestone. Use Miro's visual tools to track completion rates, identify bottlenecks, and make adjustments as necessary.
Communicate and collaborate: Facilitate discussions, share updates, and collaborate with your team in real time. Keep everyone informed and engaged throughout the project lifecycle.
Review and adjust: Regularly review the work breakdown structure to ensure that the project is on track. Make adjustments as needed to address any issues or changes in scope.
Miro's free work breakdown structure template can help teams thrive by staying organized, improving communication, and ensuring that projects are completed on time and within budget. These WBS templates are a powerful tool for any project manager looking to enhance their team's efficiency and effectiveness.
