Back to Diagramming & mapping
Fishbone diagram templates
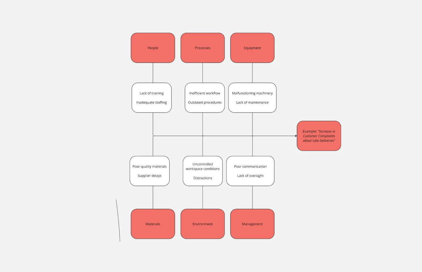
Uncover the root causes of any challenge with Miro's fishbone diagram templates. These templates guide your team through a structured brainstorming session, allowing you to map out all the potential factors contributing to an issue. With Miro's fishbone diagram examples to spark ideas, you'll be able to identify key areas for improvement and develop a shared understanding of the path forward.
19 templates
Crowd Sourced Cause and Effect
59 likes
1.7K uses

Fishbone Diagram
29 likes
1.7K uses

Fishbone RCA
54 likes
622 uses

Fishbone Diagram
12 likes
402 uses

Fishbone Diagram for Marketing
20 likes
291 uses

Fishbone Diagram Template
5 likes
241 uses
Project Delivery Fishbone Diagram
4 likes
237 uses

Fishbone Diagram for Marketing
11 likes
188 uses

Fishbone Diagram for Product Development
13 likes
161 uses

Fishbone Diagram
14 likes
147 uses

Fishbone Diagram for Root Cause Analysis
19 likes
93 uses

Fishbone Diagram for Process Improvement
14 likes
75 uses

Cause and Effect Diagram Template
2 likes
65 uses

Fishbone Diagram for Software Development
6 likes
39 uses

Fishbone Diagram for Healthcare
6 likes
36 uses

Fishbone Diagram for Quality Control
6 likes
35 uses

Fishbone Diagram for Manufacturing
1 likes
25 uses

Fishbone Diagram for Service Improvement
3 likes
22 uses

Fishbone Diagram for Marketing
1 likes
11 uses

