Results for
Process Map
2715 templates
UXD Empathy Map Template
0likes
9uses
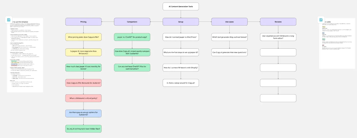
Prompt Cluster Map
7likes
17uses
Multi-Layer Journey Map
6likes
20uses
The Culture Map Workshop
36likes
338uses
Creator Synergy Map
10likes
122uses
Offer Mapping Exercise
3likes
15uses
Customer Discovery Map
18likes
55uses
Behavioural Journey Map
30likes
52uses
Competitor Mapping Matrix
11likes
80uses