



Modello Diagramma UML
Modella e progetta software con facilità. Con un modello per i diagrammi UML, permetti al tuo team di visualizzare processi, sviluppo e comportamento con un linguaggio unificato.
Skip to:


Modella e progetta software con facilità. Con un modello per i diagrammi UML, permetti al tuo team di visualizzare processi, sviluppo e comportamento con un linguaggio unificato.


Comprendi l'ordine in cui gli eventi all'interno di una sequenza interagiscono, e mappali facilmente usando un modello di diagramma di sequenza.


Pianifica sistemi orientati agli oggetti in uno spazio di lavoro comune che favorisca la collaborazione e l'innovazione usando un modello di diagramma di classe.

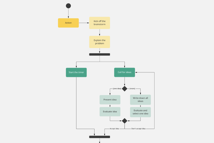
Pianifica, analizza e ottimizza le attività suddividendole in sottoprocessi e decisioni costitutive con il nostro modello di diagramma di attività.


Pianifica, disegna e condividi gli elementi e le componenti di un sistema orientato agli oggetti usando il nostro modello di diagramma delle componenti.


Visualizza i workflow e come gli oggetti interagiscono con un modello di diagramma di macchina a stati.
Si può usare un diagramma di sequenza per visualizzare facilmente come gli attori collaborano in un sistema e in quale ordine eseguono le azioni. Questo tipo di diagramma è eccellente per identificare ciò che è necessario per un sistema per funzionare senza problemi o per documentare i processi esistenti con più dettagli.
Puoi facilmente creare un diagramma di sequenza usando uno dei modelli pronti di Miro, e personalizzarlo secondo le tue esigenze. Per prima cosa, definisci quali passi del tuo sistema vuoi mappare. Poi, aggiungi gli oggetti che rappresentano gli attori del tuo sistema e definisci i messaggi o le interazioni tra questi oggetti o attori.






