



Modèle de diagramme de machine d'état UML
Visualisez les flux de travail et la façon dont les objets effectuent des actions avec un modèle de diagramme de machine d'état.
Skip to:


Visualisez les flux de travail et la façon dont les objets effectuent des actions avec un modèle de diagramme de machine d'état.


Comprenez l'ordre dans lequel les événements d'une séquence interagissent et représentez-les facilement à l'aide d'un modèle de diagramme de séquence.


Planifiez des systèmes orientés objet dans un espace de travail commun qui favorise la collaboration et l'innovation en utilisant un modèle de diagramme de classe.


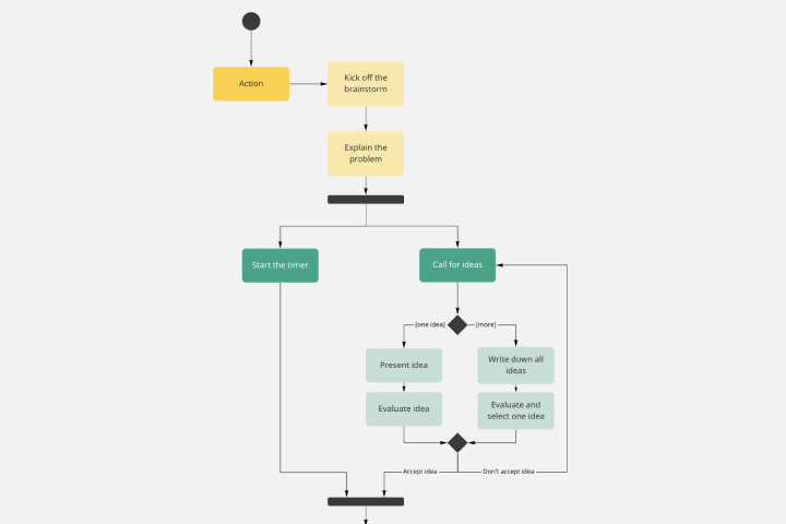
Planifiez, analysez et optimisez les activités en les décomposant en sous-processus et en décisions constitutives grâce à notre modèle de diagramme d'activité.


Planifiez, dessinez et partagez les éléments et les composants d'un système orienté objet en utilisant notre modèle de diagramme de composants.


Modélisez et concevez des logiciels en toute simplicité. Avec un modèle de diagramme UML, permettez à votre équipe de visualiser des processus, des développements et des comportements avec un langage unifié.
Les diagrammes d'activité se concentrent sur le flux de systèmes sans événements ni déclencheurs. En revanche, les diagrammes de machine d'état montrent tous les différents états d'un objet. Le diagramme de machine d'état UML vous aide à analyser les stimuli externes qui entrent en jeu et la manière dont les objets de votre système réagissent à différentes actions.







